Bericht aus Bonn & Live aus Paris.
Digital Humanities
in der Max Weber Stiftung
und am Deutschen Forum für Kunstgeschichte

Thorsten Wübbena
DFK
Paris

Köln, 12.04.18

Fabian Cremer
MWS Geschäftsstelle
Bonn

Max Weber Stiftung - Deutsche Geisteswissenschaftliche Institute im Ausland

Aspekte der Forschungstätigkeiten

  • Verständigung und Vernetzung
  • Internationalisierung und Multilingualität
  • Grundlagenforschung und Nachwuchsförderung

Zum Verständnis von Digital Humanities
in der Max Weber Stiftung

  • Digitalisierung
  • Wissenschaftskommunikation
  • Virtuelle Arbeitsumgebung
  • Digitale Literaturversorgung
  • Autonome Grundlagenforschung

Infrastruktur
oder: wie betreibt man DH?

Potentielle Infrastruktureinrichtungen

  • nationale Projekte & Initiativen
  • thematische Ausrichtung
  • übergreifender Auftrag
  • bilaterale Kooperationen

Konkrete Infrastrukturdienstleistungen

  • eResearch-fähiges Rechenzentrum
  • DH-spezifische Dienste
  • Softwarekonzeption
  • Managed Services (z.B. Publikationsrepositorium)
  • Forschungsdatenmanagement

Organisation
oder: wie verwaltet man DH?

Wenn man nicht mehr weiter weiß, ...

  • Arbeitskreise
  • Agenden
  • Positionspapiere

Operative Netzwerke

  • Konferenzen und Workshops
    z.B. DHd 2018, DHC Colloqium
  • Temporäre Impulse
    Fellowships und Praktika
  • Partizipation in Forschungsprojekten
    z.B. DARIAH-DE
  • Individuelle Netzwerke
    Fabian Cremer & Thorsten Wübbena
  • Peergroup
    DH-Teilprojekt des Forschungsverbundes Marbach Weimar Wolfenbütttel

Koordination
oder was bleibt in den DH zu tun?

These

Wenn DH auf der Zusammenarbeit und Koproduktion verschiedener Disziplinen und Kulturen basiert,
benötigt es grundsätzlich, regelmäßig und dauerhaft
eine Person, die Team und Projekt zusammenhält.

These II

Wenn DH auf einer Veränderung von
Methoden, Praktiken, Werkzeugen, Produkten des Forschungsprozesses basieren, benötigt es
ein institutionelles Veränderungsmanagement.

Projektmanagement und DH

Projektmanagement in den
deutschsprachigen Lehrbüchern der DH

  • Digitale Arbeitstechniken für die Geistes- und Kulturwissenschaften, Gasteiner/Haber, 2010
  • DH-Handbuch, Hahn et al 2015

  • Digital Humanities. Eine Einführung, Jannidis/Kohle/Rehbein, 2017

Zusammenfassung: 404

Projektmanagement in den DH Master

Studiengang Beschreibung Modul Inhalt
Köln Berufsfeld nein nein
Stuttgart Lernziel nein nein
Mainz Berufsfeld ja (ja)
Trier nein ja nein

Projektmanagement in der DH Lehre

  • als Lernziel explizit,
    aber als Lehrinhalt nur implizit und indirekt

  • Fokus auf Planungskompetenz,
    aber keine Moderationskompetenz

  • Nachweis der Selbstorganisation,
    aber Koordinationsfähigkeit bleibt schwer überprüfbar

Henry Cooper and Muhammad Ali following their fight on 18 June 1963

Konsequenz

Digital Humanities am

Deutschen Forum für Kunstgeschichte Paris

Deutsches Forum für Kunstgeschichte Paris


Centre allemand d'histoire de l'art Paris

  • 1997 mit Mitteln des BMBFs als Projekt gegründet.                     Ziel: Die deutschsprachige Frankreichforschung auf dem Gebiet der Kunstgeschichte zu konzentrieren und zugleich das Interesse der französischen Geisteswissenschaften an der Kunst in Deutschland und der deutschsprachigen Kunstgeschichte zu fördern.

 

  • 2006 in die bundesunmittelbare Stiftung Deutsche Geisteswissenschaftliche Institute im Ausland integriert, seit   2012 Max Weber Stiftung – Deutsche Geisteswissenschaftliche Institute im Ausland.

Struktur

 

Abteilungen

  • Direktion (plus Assistenzen)
  • Franz. Publikationen
  • Deutsche Publikationen
  • Elektronische Publikationen
  • Nachwuchsförderung
  • Bibliothek
  • Digital Humanities

 

Serviceeinheiten

  • Sekretariat
  • IT
  • Öffentlichkeitsarbeit
  • Verwaltung

Wie ist die DH-Situation?

Projekte

WIKIDATA x ConedaKOR

Uni Marburg

ARCHITRAVE

Mapping Paris

SUB Göttingen

CRCV

AK DH (MWS)

AG Graph. (DHd)

KORaas

AK DK (VDK)

INHA

BnF

ENC

Archives nat.

Louvre

Paris I

Paris IV

DFK Paris

Daasi

DARIAH-DE

IDH Köln

DNF x NER

Uni FfM

UB Heidelberg

Künstlermobilität

Kooperationen

Intern

Misc.

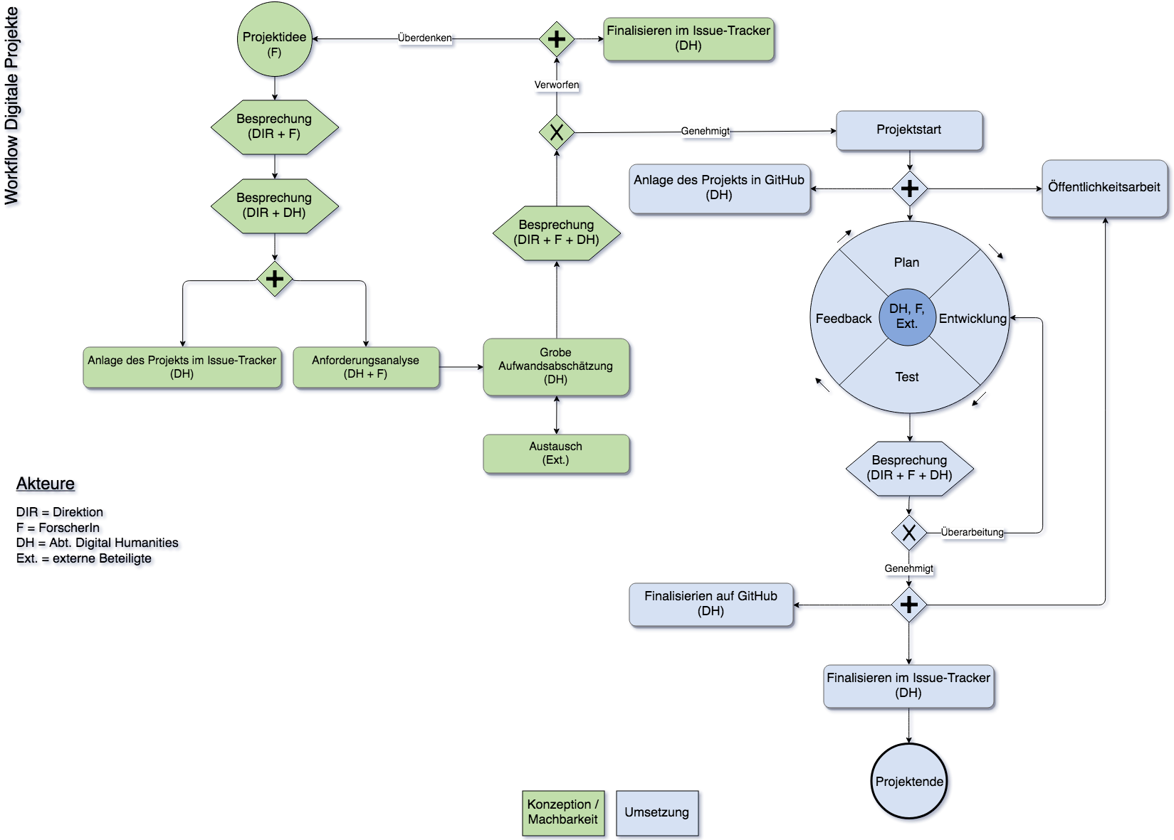
Prozesse

Issue tracking (redmine)

GitHub (https://github.com/dfk-paris)

„The word should be thinkering.“

(Michael Ondaatje, The English Patient,1992, S. 39)

Beispiel: Metasuche

Beispiel: Wikidata x KOR

  • ConedaKOR

  • Nutzung von Wikidata –  Stage I

  • Nutzung von Wikidata –  Stage II

  • Nutzung von Wikidata –  Stage I

Gustave Doré (Q6682)

Gustave Doré (E283701)

Sterbeort (P20)

Sterbeort (R23)

Paris (Q90)

Paris (E204328)

GND-ID 4044660-8

GND-ID 118526839

  • Nutzung von Wikidata –  Stage I

  1. Download sorgt für eine aktuelle Version des Wikidata-Dumps auf der lokalen Platte der Servers. Der Vorgang wird sofort abgebrochen, wenn kein neuer Dump verfügbar ist.
  2. Extraktion entnimmt dem Dump die Daten, die auf eine KOR-Entität gemapped werden können.
  3. Import fügt fehlende Informationen in die KOR-Datenbank ein.
  • Nutzung von Wikidata –  Stage II

Aus der Erfahrung mit neu startenden Projekten:

  • In vielen datenbankgestützten Vorhaben wird jedes Mal aufs Neue ein Grundstock bereits vorliegender Informationen angelegt. => Lösung: Wikidata
  • Zentraler Gegenstand der Untersuchung ist das Bild, welches zugleich Thema einer oft schwierigen Rechtelage ist. => Notwendigkeit: Ein eigenes Repositorium für die Bilddaten
  • Nutzung von Wikidata –  Stage II

01

02

  • Nutzung von Wikidata –  Stage II

Szenario 1

  • Nutzung von Wikidata –  Stage II

Szenario 2

  • Nutzung von Wikidata –  Stage II

Szenario 3

Vielen Dank!

Fabian Cremer, MWS Geschäftsstelle Bonn
Thorsten Wübbena, DFK Paris

Köln, 12.04.18